菜单

連接微信

你可以連接你的微信公眾號到CINNOX。訪客和客戶在微信公眾的訊息,會轉發到CINNOX,成為諮詢。屆時,任何員工可以與訪客或客戶,作1對1交談。

📘

什麼是微信公眾號?

公眾號包括訂閱號服務號點擊以了解更多微信公眾號資料。

❗️

不支援微信小程序和企業微信

微信小程序和企業微信不是微信公眾號,因此不能連接到CINNOX。

👍

如果你還沒有官方微信帳號,但想測試微信與CINNOX連接後如何,請用CINNOX - 微信沙盒測試一下。

🚧

提醒:

  • 連接啟動後,訪客和客戶的微信公眾號訊息,會轉發到你的CINNOX帳號。
  • 微信公眾平台中的自動回覆和自定功能表,不能再使用。如在啟用開發者模式後,再啟動和編輯自定功能表,請參閱如何重新激活或編輯自定義菜單。
  • 任何在微信公眾平台的更改,都影響CINNOX的微信頻道。如果更改任何設定,請按照本章 如何重新激活或編輯自定義菜單。

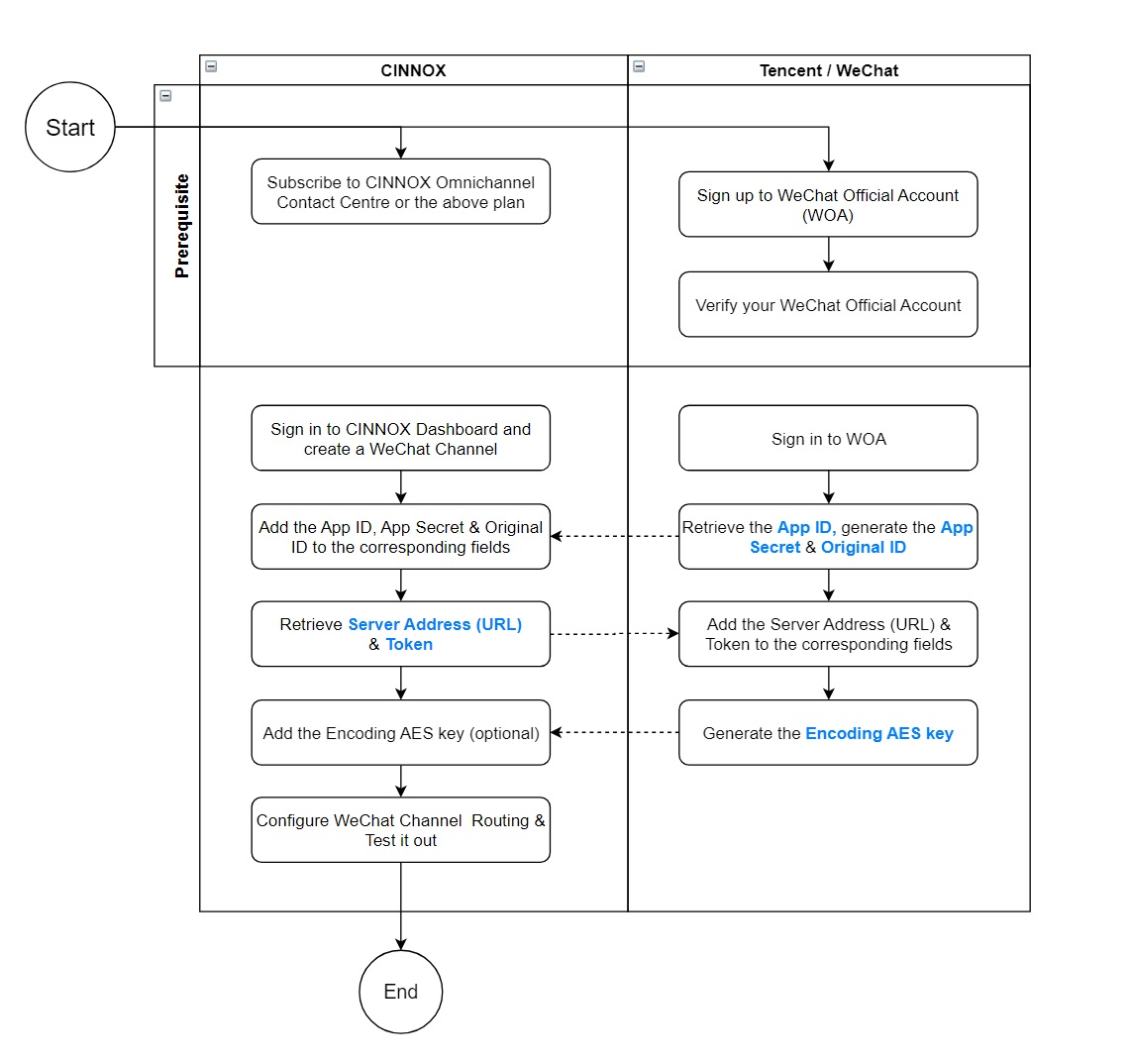
這是設定CINNOX和微信公眾號 (WOA) 的簡單流程。

📘

如果你沒有微信公眾號,但想連接CINNOX與微信沙盒環境,請查看詳細指南連接微信沙盒。

請參考以下步驟配置。

第1步:登錄微信公眾平台

  • 打開**微信公眾平台**登錄頁。
  • 你可以設定平台的語言為你想使用的語言 (1)。
  • 如果沒有微信帳號,可先註冊一個,然後再進行下一步(2)。參考微信開放平台提供的**指南**(僅提供中文版)。
  • 如果已有微信帳號,請確定你管理員的權限,然後在公眾號平台頁面(3)掃描二維碼進行授權。

第2步:導航到基本配置

  • 登錄成功後,進入開發>基本配置
導航到基本配置

導航到基本配置

第一次設定基本配置

基本配置已經設定

基本配置頁面

基本配置頁面

第3步:連接你的微信公眾號

  • 導航到管理>頻道>連接社交平台
  • 建立頻道頁上,點擊右上角的連接按鈕。彈出式視窗,會顯示新增來源
  • 點擊連接到微信。
  • 還未綁定的微信公眾號,在該頁首次出現。
  • 點擊**+連接您的微信公眾號**按鈕。
建立新微信頻道

建立新微信頻道

  • 將您的微信公眾號連接到CINNOX頁面上,填寫以下資料:
  • 官方帳號名稱 - 填上你的微信公眾號名稱。
  • 原始ID (AppID)(1):複製位於微信平台>開發>基本配置頁面的App ID值,將之貼到CINNOX的相關欄位上。
  • 服務器地址(網址)(2):複製CINNOX的URL,前往微信平台>開發>基本配置,並在服務器地址(URL)的欄位貼上。
  • 憑證(3):複製出現在CINNOX的憑證,前往微信平台>開發>基本配置,並在令牌(Token)的欄位貼上。
  • 開發者密碼(AppSecret)(4):複製位於微信平台>開發>基本配置的開發者密碼,並貼到CINNOX相關欄位上。
  • 訊息加密密鑰(EncodingAESKey)(5):進入微信平台>開發>基礎配置,然後在消息加密方式(加解密方式)下,選擇明文模式。點擊隨機生成(Random Generation),複製代碼,並貼到CINNOX相關欄位上。
  • 原始ID(6) - 進入微信平台>配置>帳號信息>帳號詳情,複製原始ID,並貼到CINNOX相關欄位上。
  • IP 白名單(7) - 從將您的微信公眾號連接到CINNOX頁面的IP 白名單部份,複製IP 白名單,貼到微信公眾號的IP Whitelist部份。(微信平台>開發>基本配置>IP Whitelist)
  • 點擊IP 白名單部份的View。彈出式視窗IP Whitelist settings出現。
  • 貼上從CINNOX頁面複製的IP 白名單。一行一個IP。
  • 點擊Confirm modification
  • 如要確認並保存更改,需要使用微信公眾號管理員,或微信的長​​期使用者帳號,掃描二維碼,驗證操作。
  • 將所有資料提供給 CINNOX 後,點擊繼續按鈕,你將轉到**配置您的設定**頁。

第4步:啟用WeChat基本配置

在微信公眾號中,點擊啟用按鈕。

  • 點擊啟用後,彈出式訊息出現,要求你確認操作。
  • 點擊確認

之後,

  • 微信伺服器將向webhook發送一個驗證請求和查詢。
  • CINNOX在成功接收到驗證查詢後作出回應。
啟用基本配置

啟用基本配置

第5步:配置您的設定

  • 設定該頻道的諮詢,如何分發到目的地。

頻道名稱

  • 命名你的微信頻道。頻道名稱最多包含 40 個字元。

客服分派設定

第6步:自訂您的自動回應訊息

你可以啟用和配置以下自動回應訊息:

  • 歡迎訊息:歡迎訊息是訪客首次向你發送訊息時,給訪客的問候語。
  • 離開訊息:離開訊息是在沒有客服人員能回應新諮詢時,才會發送的訊息。
  • 關閉諮詢訊息:關閉諮詢訊息是當諮詢已被關閉時,發送給訪客的結束諮詢訊息。

顯示名稱格式
你可以在自動回應訊息,顯示客服人員的名字。請從以下選項選擇其一:

  • 沒有可顯示的名稱
  • 員工名字
  • 員工名字+姓氏

歡迎訊息

  • CINNOX已提供預設訊息。
  • 切換到啟用。
  • 啟用後,你可以根據需要,修改預設訊息內容。

離開訊息

  • CINNOX已提供預設訊息。
  • 切換到啟用。
  • 啟用後,你可以根據需要,修改預設訊息內容。

關閉諮詢訊息

  • CINNOX已提供預設訊息。
  • 切換到啟用。
  • 啟用後,你可以根據需要,修改預設訊息內容。
  • 在社交平台上列出已建立的頻道。

第 7 步:頻道客製資訊

頻道客製資訊

  • 頻道客製資訊,你可以加入頻道資料到通話螢幕和諮詢聊天室。在任何處理諮詢的時間,員工
    都可以看到此資料。這些資料,可以是處理諮詢的標準程序,或操作細節。
  • 將頻道客製資訊切換到啟用
  • 在空白位置,輸入加入頻道客製資訊的基本資料。
  • 點擊下一步按鈕,自定的訊息會出現在頻道客製資訊上。
自定頻道客製資訊

自定頻道客製資訊

  • 頻道客製資訊內的資訊,會顯示在員工聊天室的通話諮詢內。

📘

注意事項

  • 每個頻道都可以自定頻道客製資訊。
  • 頻道客製資訊僅適用於接聽服務 (Inbound Service)。
  • 頻道客製資訊可用於客服群組目錄的網頁連結。頻道客製資訊,不適用於其他客服的網頁連接,以及營運活動的網頁連接。
  • 頻道客製資訊的最多字數限制為10,000個字元;請確保字數不超過上限。
  • 在未處理諮詢的聊天室,頻道客製資訊仍會顯示在聊天機器人訊息旁。

在 CINNOX中管理微信頻道

聊天諮詢

如何重新激活或編輯自定義菜單

  • 如果你啟用了開發者模式,在預設情況下,微信會停用你的自定義菜單。

重新啟用自定義菜單

  • 要在啟用開發者模式後重新啟用它,請按照以下步驟操作:
  • 點擊**+ 添加功能插件**,找到自定義菜單
  • 選擇自定義菜單,並點撃激活

然後,你會看到自定義菜單回到你的微信公眾號;

編輯自定義菜單

  • 如果你以後想在啟用開發者模式,編輯自定義菜單,請按照以下步驟操作:
  • 開發>基本配置中停用服務器配置。
  • 導航到功能>自定義菜單中的自定義菜單,然後點擊保存
  • 啟用服務器配置>基本配置
  • 點擊**+添加功能插件**,找到自定義菜單
  • 選擇自定義菜單,並點撃激活按鈕。

連接微信沙箱

假設你想在申請企業微信賬號前,測試**“CINNOX x WeChat”**的能力。你可以使用微信公眾號沙盒進行測試。請注意,微信沙盒只支援簡體中文。

📘

注意事項

如需進行微信公眾號沙盒測試,你需要一個微信個人帳號。

第1步:進入微信公眾號沙箱:https://mp.weixin.qq.com/debug/cgi-bin/sandbox?t=sandbox/login

第2步:用你的微信個人賬號掃描二維碼,在微信帳號彈出式視窗中,點擊確認進行授權。

第3步:在沙盒中,所有你需要的訊息,都在頁面上顯示。你將訊息從CINNOX抄到微信沙箱,反之亦然。

第4步:用戶掃描測試號二維碼

第5步:確定已經為此頻道在CINNOX設定好路由。當用戶向此微信企業號發送消息時,諮詢會在目的地出現。

🚧

注意事項

  • 微信訊息在沙盒環境與生產環境不同。
  • 兩者的不同在於,微信沙箱不需要將CINNOX的IP地址加入白名單,也不支援加密選項。

已知限制

✅ 你只能將你的微信公眾號連接到CINNOX。你不能將CINNOX連接到其他微信賬號(例如個人賬號)。

✅ 一個微信公眾號只能連接一個CINNOX服務。

支持的文本、媒體內容類型和大小限制

  • 每項訊息最多只能發送3,900個字元。
  • 無法在任何社交諮詢中撤回消息。
  • 媒體(圖片、音訊、視訊或表情符號)僅適用於中國微信公眾號。不支援海外微信公眾號(僅支持純文本)。
  • PNG 和 JPG圖片不應超過5 MB。
  • AAC、MP4、AMR 和 MPEG,音訊不應超過16 MB。
  • MP4 和 3GPP,視訊不應超過16 MB。
  • 微信公眾號可以在48小時內,發送訊息和回覆諮詢。當窗口期已過或訪客取消訂閱你的帳號時,將顯示以下訊息: 抱歉,您的訊息無法再發送; 24小時訊息發送時限已過去。關閉此查詢,或等訪客再次發送訊息。

協助和支援

  • 如果你的CINNOX沒有收到客戶和訪客的訊息,登入你的微信公眾號,查看其基本配置和帳號詳情,確保與你的CINNOX頻道一致。
  • 向你的微信公眾號發送測試訊息,並檢查 CINNOX 是否收到。
  • 如果你的CINNOX仍未收到任何消息,請電郵到[email protected] ,聯絡我們CINNOX的支援團隊。

Updated 4 months ago


上一个
連接(FB) Messager
下一个
連接WhatsApp
最近修改: 2025-12-04